湖南中医药大学药学院关于举办2017年执(从)业药师继续教育面授培训班通知
各有关单位、执(从)业药师:
根据国家食品药品监督管理局《执业药师继续教育管理暂行办法〔2003〕298号》相关规定与《2017年度全国执业药师继续教育项目的通知》精神,按照湖南省食品药品监督管理局的统一部署,本培训中心承担湖南省境内的医药工业类、零售药店、教育、科研系统、药监、药检系统及医药公司等执业药师继续教育培训工作,经考核合格后授予国家一类学分15分,具体事宜通知如下:
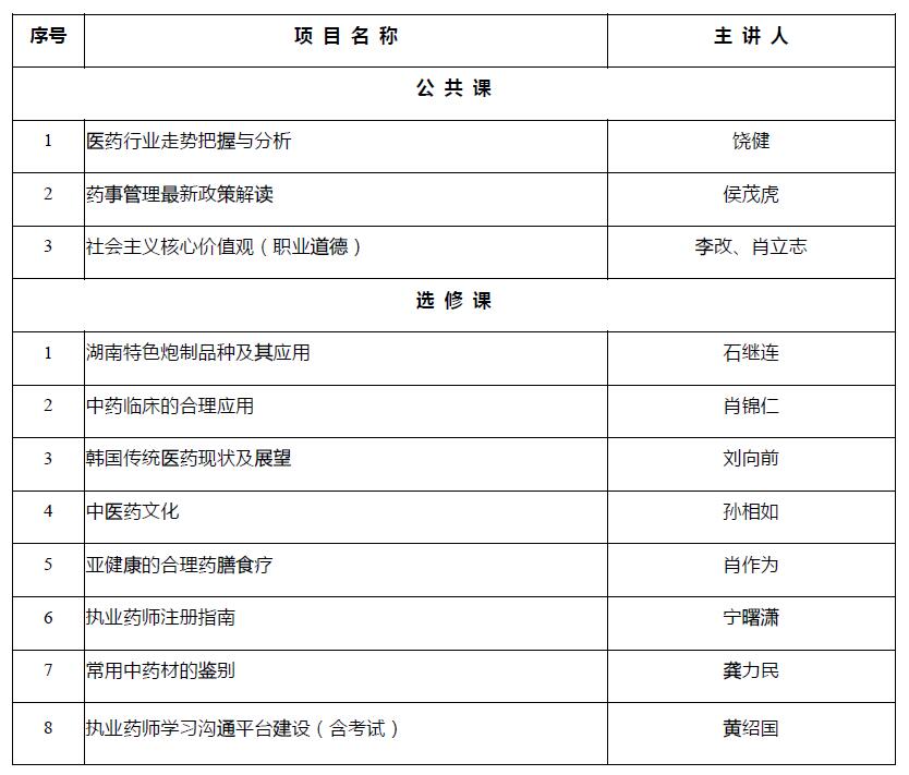
一、培训项目

二、培训时间
会员注册时间从9月28日—12月31日,本中心培训时间从10月16日—11月21日,请务必在11月18日之前完成网上注册。
请如实填写会员注册信息,因错误填报个人信息造成的一切损失和后果由个人承担。

培训当天上午8:00开始报到,下午2:30上课,第三天中午12:00培训结束。
三、培训地点
长沙通程麓山大酒店(原长沙麓山宾馆),长沙市河西溁湾镇枫林一路19号,长沙橘子洲大桥(湘江一桥)西头交警大楼正对面。
会务接待报到处:通程麓山大酒店一楼大厅总服务台前。
四、报名方式
登录“湖南省执业药师协会网站(www.hnlpa.cn)完成会员注册,并按章程规定缴纳当年210元会费,即成为个人会员,进入继续教育培训端口,点击“湖南中医药大学药学院”,根据个人需要选择培训期次,协会为每位会员提供继续教育培训以及专项学术活动、注册指导等专享服务(不收取任何费用)。
五、交通指南
1.火车站:乘12路、312路公共汽车→河西溁湾镇下车→东走400米→长沙通程麓山大酒店(原长沙麓山宾馆)。
2.汽车东站:公共汽车→火车站→乘12路、312路公共汽车→河西溁湾镇下车→东走400米→长沙通程麓山大酒店(原长沙麓山宾馆)。
3.汽车南站:乘152路到河西长沙市四医院下车→东走200米→长沙通程麓山大酒店(原长沙麓山宾馆)。
4.汽车西站:乘公共汽车→河西溁湾镇下车→东走400米→长沙通程麓山大酒店(原长沙麓山宾馆)。
5.高铁站:乘地铁2号线到(乘坐1号线在五一广场站下转乘2号线)溁湾镇站下车东走400米→长沙通程麓山大酒店(原长沙麓山宾馆)。
六、注意事项
1.所有培训班一律通过网上提前报名,报名系统将于面授开班当日半个工作日内关闭,请大家及时登录系统报名。
2.参加面授培训的会员请携带身份证刷卡签到,不得请人代替刷卡,培训期间协会将于每天上、下午分别组织刷卡考勤,考勤记录少于4次或考试未及格的,不能取得学分。60周岁以上会员完成面授培训,可申请免考。
3.参加面授并通过考试的会员,可在15个工作日之后登陆协会官网自行打印《2017年度执(从)业药师继续教育学分证明卡》。
4.参加面授培训的会员,由培训点于学习期间代发会费收据。本通知作为与会费收据一起报销的凭证,请自行打印。
5.通信地址:长沙市岳麓区含浦科教园区象嘴路邮编410208
6.联系电话:王老师:18711099714 廖老师18774821654
湖南省执业药师协会网站报名网址:http://www.hnlpa.cn
湖南省中医药大学药学院
2017年9月22日